Proex lança manual sobre módulo de extensão no Sigaa

Documento visa facilitar acesso e cadastro para usuários internos e externos da Ufal

Por Paulo Canuto - estudante de Jornalismo
- Atualizado em
Arte de divulgação
Arte de divulgação

Com o objetivo de melhorar a experiência de acesso e o uso dos servidores, alunos e do público externo ao Sistema Integrado de Gestão de Atividades Acadêmicas (Sigaa), a Pró-reitoria de Extensão (Proex) da Universidade Federal de Alagoas disponibiliza o Manual de Utilização do Módulo Extensão do Sigaa. O documento mostra o passo a passo para diversas ações dentro do portal, a exemplo de cadastro das atividades de extensão, como projetos, eventos, cursos, programas, entre outras. 

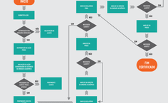
Além do manual, a Proex também disponibiliza na aba “extensão” do site da Ufal, no menu Sigaa, o fluxograma do sistema e outros documentos pertinentes. “Com a implementação do Módulo de Extensão do Sigaa em dezembro de 2015, passados três anos do seu uso, foi possível observar as dificuldades, e sistematizar um manual que respondesse, com um passo a passo, os diferentes interesses e perfis da comunidade universitária para acessar, buscar e submeter as ações de extensão. É fundamental destacar a importância do sistema em uso, que potencializa as ações de submissão e monitoramento do que se faz em termos de extensão na Ufal, facilitando o fluxo das submissões quando considera-se que a Ufal encontra-se hoje em oito municípios, com campi e unidades educacionais fora de sede, e mais quatro outros municípios com polo EaD”, ressalta a pró-reitora Joelma Albuquerque.

O Fluxograma servirá para explicitar e descrever o fluxo que cada proposta de atividade de Extensão passará dentro do sistema para poder ser registrada. O objetivo é ajudar a comunidade universitária a compreender as diferentes dimensões avaliativas após submissão das ações no Sigaa,  que vai desde a avalição do diretor da unidade acadêmica ou unidade educacional até a aprovação da proposta pelo presidente do Comitê de Extensão da Ufal. Além disso, por conta das diversas etapas que são necessárias no sistema, deve-se destacar a importância de uma submissão com uma certa antecedência, considerando todo o fluxograma, que passa por diferentes etapas de tomada de conhecimento e avaliação pelos pares.

A professora Joelma falou ainda da importância desse vínculo com a comunidade acadêmica. “Conectar toda essa comunidade é um desafio, e o Módulo de Extensão do Sigaa vem cumprindo essa função, mesmo ainda com algumas dificuldades técnicas que fazem parte de um processo de implementação. A comunidade externa pode visualizar quais os cursos, quais os projetos, quais os eventos que estão com inscrições abertas, tendo ampla possibilidade de participação, além da tomada de conhecimento acerca do investimento público que é feito na Universidade”, enfatiza.

Confira o Manual e o fluxograma.